Après avoir découvert ce forum et trouvé beaucoup d'informations, je vous présente mon installation qui me pose des problèmes.
Tout d'abord, j'ai emménagé en juin dernier dans un ancien moulin de 1868 à Monistrol/Loire (43 - alt 650 m), entièrement rénové par l'ancien propriétaire entre 2006 et 2010. C’est une bâtisse qui comporte 2 niveaux de 110 m² habitable avec une hauteur moyenne sous plafond de 2,70 m. Le premier niveau est semi-enterré dans de la roche. Les murs sont en pierre et font 50-60 cm d'épais, avec des panneaux de laine de verre de 100 à 140 mm d'épais côté "air" (pas de laine de verre côté rocher) derrière du placo. Des fenêtres en double vitrage avec volet roulant alu ont été installées il y a 4 ans.
Au niveau isolation, il ne reste que les combles perdus que je suis en train d’isoler en posant 2 couches croisées de laine de verre (200 + 100 mm).
Je ne connais pas l'isolation du sol mais elle ne doit pas être terrible (parquet flottant posé sur un ancien carrelage qui était posé à même la roche ?).
Passons maintenant à la partie chauffage. J’ai une PAC CIAT AUREA2 65HT en 400V tri (puissance souscrite de 18 KWh chez EDF), de puissance calorifique 19,8 KW / puissance électrique absorbée 3,7 KW, et qui alimente en aval des radiateurs basse température de marque BRUGMAN. Le chauffagiste qui a fait l’installation fin 2006 (et qui a déposé le bilan en 2007) a calculé la puissance des radiateurs avec une eau à 30°C (précisé sur la facture)
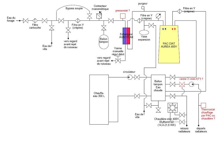
En amont, de l’eau de source est pompée et circule à travers un échangeur à plaque (CIAT AUREPLAK). Dans cet échangeur circule aussi de l’eau avec 20% de MPGlycol et qui circule dans l’évaporateur de la PAC.
Initialement l’eau était pompée à 5m de profondeur dans un puits. 2 mois avant que j’emménage, le puits s’est ensablé et l’ancien propriétaire a fait faire un forage de 25 m de profondeur qui traverse une veine d’eau coulant à -7m. Au fond du forage est installée une pompe de marque PEDROLLO ref FORAPACK M414/30 (puissance 1,1 KW).
Après passage dans l’échangeur, l’eau du forage est rejetée dans le ruisseau qui passe à 5m du Moulin (eh oui on habite un ancien moulin à eau).
Voici quelques photos et un schéma de mon installation :
Vue d’ensemble dans le local

Vue d’ensemble « caméra opposée »

Vue détaillée de l’arrivée de l’eau du forage

Vue détaillée de l’échangeur primaire AUREPLAK

Vue détaillée des entrées/sorties de la PAC

Schéma (en rouge les éléments dont je ne sais pas clairement ce que c’est)

Maintenant voici mon problème :
Il y a 3 semaines, dès que la PAC demandait de l’eau (déclenchement de la pompe du forage), le tableau électrique disjonctait !? En allant voir le forage de plus près, je me suis aperçu qu’une pompe vide-cave, installée dans le ruisseau, était raccordée sur le boitier de commande de la pompe du forage. J’ai débranché cette pompe vide-cave et plus de problème de disjonction.
Pour info, je ne savais pas qu’une pompe vide-cave était branchée car l’ancien propriétaire ne m’en avait jamais parlé et le cable électrique et le tuyau de refoulement de cette pompe était enterrés, donc invisibles !!!:evil:
Après la résolution du problème de disjonction, le chauffage ne marchait plus et la PAC affichait différents messages d’erreurs : le diagnostic serait un débit d’eau insuffisant.
J’ai débranché le tuyau d’aspiration en sortie de pompe du forage pour effectuer plusieurs tests : la pompe débitait environ 7 m3/h pendant qq minutes puis plus rien. J’ai attendu 5 min puis renouvelé l’opération. La pompe débitait pendant 30 secondes puis à nouveau plus rien. J’en ai conclu que la pompe vidait rapidement le volume d’eau dans lequel elle était immergée et que le débit de la veine d’eau n’était effectivement pas suffisant pour compenser l’aspiration.
Pour compenser ce manque d’eau, j’ai installé une autre pompe vide-cave à 40€ dans le ruisseau et qui refoule dans le forage.
Pour l’instant ça marche.
Le compresseur tourne pendant qq minutes seulement avant arrêt et l’eau en sortie de PAC est entre 36°C et 42°C. La température ambiante de la maison est entre 20 et 21°C. Les cycles sont tout le temps courts : fonctionnement 3-4 min, arrêt 10 min puis fonctionnement 3-4 min et ainsi de suite…
D’où mes questions suivantes :
Que faut-il pour rendre mon installation pérenne ?
L’eau du ruisseau va tomber à 2°C cet hiver et la PAC se mettra en défaut !!
Installer un captage vertical avec eau glycolée ? Très onéreux !
Installer un captage horizontal ? Il me faudrait environ 400 m² de terrain « exploitable » mais entre la forêt, la piscine, la maison et la fosse sceptique, je ne les dispose pas !!
Installer un système basé sur l’eau du ruisseau (ce ruisseau n’est jamais à sec !) ?
Que pensez-vous de l’installation existante ?
Est-elle bien dimensionnée ? Est-elle faite dans les « règles de l’art » ? Car je trouve que mon installation ressemble à une usine à gaz comparée aux photos des autres installations de ce forum.
Pourquoi une partie de l’eau chauffée par la PAC part dans mon chauffe-eau de 300 L (la T° est réglée à 60°C donc de l’eau qui arrive à 40°C ne va pas m’apporter beaucoup d’économies).
Pourquoi une chaudière électrique est installée en sortie de PAC ?
Et pomper dans une source pour une PAC EAU/EAU ne me semble pas sérieux, non ?
Bon sinon, je sais que mon COP est « merdique » avec les 2 pompes d’aspiration mais là n’est pas le problème pour le moment !
Je cherche en parallèle un arrangement à l’amiable avec l’ancien propriétaire car tout cela s’apparente pour moi à du vice-caché.
Merci d’avoir eu le courage de lire tout ce pavé et merci d’avance pour vos réponses.



mon installation

